Notes for FIT5125: IT research methods S1 2021

这门课是本科,研究生和博士生一起上的。任务量巨大。

W2

  • Physical or psychological harm or abuse 身体或心理上的伤害或虐待
  • Informed consent 知情同意
  • Right of withdrawal 退出的权利 ​​
  • Access to outcomes 对成果知情
  • Vulnerable participant groups 弱势参与者群体
  • Deception and coercion 欺骗与强迫
  • Illegal practices 违法
  • Invasion of privacy 侵犯隐私
  • Confidentiality 保密
  • Human subject data 人体主题数据

Deception 欺骗
欺骗的类型:
•“故意”:告诉参与者不正确的事情
•“遗漏”:不告诉参与者或模棱两可
一些研究需要欺骗,例如:
•防止参与者猜测正在研究的行为
•“欺骗”本身就是正在研究的现象
•当需要研究员的“同盟”时
尽量减少欺骗
必须尽早通知参与者有关欺骗的信息
汇报时
欺骗不得造成困扰(包括汇报后)
欺骗的使用受到争议(违反了知情同意)

强制和不当影响 Coercion & undue influence
参与研究的压力。
显式强制 Explicit coercion:例如
•告诉参与者他们将不会获得某些好处
•告诉参与者他们必须参加
隐式强制 Implicit coercion:例如
•参与者推断他们将受到不利待遇
不当影响 Undue influence:
•参与奖励过多或不适当
研究人员必须意识到会对潜在参与者产生不适当的影响:
•例如 在他们的学生或同事身上


W6 质性研究

关键学的是主题分析(法),百科上内容挺少。

这里内容来自https://www.jianshu.com/p/427779f36752的记录

定义

对这些内容进行归纳整理,从而提炼出一些主题

1. 熟悉数据

将口头语言转录为文字

2. 生成初始code

对数据进行初步的编码。

编码在一定程度上取决于主题是更“数据驱动”还是“理论驱动”

在前者中,主题将取决于数据,但在后者中,是在特定问题中处理数据。

在编码过程中需要注意:
a)尽可能多地编码潜在主题/模式——因为永远不知道后面的内容是否与此相关;
b)对代码的摘录中,保留一些上下文相关的数据。
c)可以按照适合的多种“主题”来编码单个数据摘录,因此,相关的摘录可能会未被编码,被一次编码或多次编码。

3. 寻找主题

对代码进行整理和归纳。即分析编码,并要考虑如何将代码结合形成一个总体主题。

排序不同的代码到潜在的主题,整理所有相关的编码数据中提取出的主题。

有些编码可能会形成主主题,有些则成为子主题,还有一些可能不属于任何地方,可以为此创建一个名为“misc”的主题来存放这类编码。

最后得到候选主题和子主题的集合,以及与它们相关的编码的所有数据摘要。

4. 审阅主题

通过详细分析,会发现一些候选主题并不是真正的主题(例如,如果没有足够的数据来支持它们,或者数据太多样化),而其他的主题可能会相互合并(例如,两个明显独立的主题可能会形成一个主题)。有些主题可能需要被分解成单独的主题。

5. 定义与命名主题

通过定义和细化,我们指的是确定每个主题的本质(以及主题的总体),并确定每个主题捕获的数据的哪个方面。

段结束时,可以清楚地定义什么是你的主题,什么不是。或者,是否能用几句话来描述每个主题的范围和内容

6. 撰写报告

主题分析写作的任务,无论是出版或研究任务或论文,是以一种让读者信服你的分析的价值和有效性的方式,讲述数据背后的复杂故事。

重要的是,分析(包括数据摘录)提供了一个简洁、连贯、有逻辑、不重复、有趣的数据在主题内和主题间讲述的故事。你的书面记录必须在数据中提供足够的关于主题的证据,也就是说,足够的数据摘录来证明主题的普遍性。选择特别生动的例子,或能抓住你所展示的要点的精华,作为这个问题的示例。

然而,报告需要做的不仅仅是提供数据。摘要需要嵌入到一个分析性的叙述中,以引人注目地说明你正在讲述的关于你的数据的故事,而你的分析性的叙述需要超越对数据的描述,并对你的研究问题提出一个论点。


W7

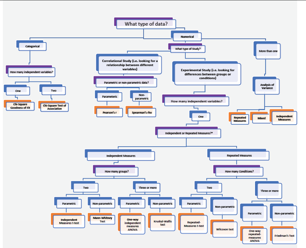
统计

descriptive statistics

敘述统计(descriptive statistics),是统计学中,来描绘或总结观察量的基本情况的统计总称


W8

correlational 与 experimental study的区别

cor就相关性研究(相关性 -1→ 0 → 1)

相关研究是揭示相关关系,实验研究是揭示因果关系

exp:

要证明两个变量之间有因果关系,必须满足以下几个条件:

第一,两个变量均是引发变量。即自变量必须是可以人为操纵变化的(这个变化是指在同一个人身上的变化),因变量的变化必须是自变量的变化所引起的。

第二,两个变量在时间上有前后关系,比如,必须是A先发生,B后发生,才能有因果关系的可能。

第三,两个变量的关系需排除掉第三种可能的解释。

Experimental design is about varying/manipulating one or more Independent Variables, to see its effect on one or more Dependent Variables, whilst minimising the effect of Confounding Variables

独立度量设计和重复度量设计有什么区别?

1.独立措施:
独立度量设计(也称为组间)是一种实验设计,其中在自变量的每种条件下使用不同的参与者。这意味着实验的每个条件都包括不同的参与者组。

这应该通过随机分配来完成,这可以确保每个参与者都有被分配到一个组或另一个组的同等机会。

独立措施涉及使用两组独立的参与者;每个条件一个。例如:

缺点:与重复测量设计相比,需要更多的人(即,更耗时)。
优点:由于人们仅参与一种情况,因此避免了订单效应(例如练习或疲劳)。如果一个人遇到多种情况,到第二种情况时他们可能会变得无聊,疲倦和烦躁,或者对实验的要求变得明智!
缺点:例如,小组参与者之间的差异可能会影响结果。年龄,性别或社会背景的差异。这些差异称为参与者变量(即,一种无关的变量)。
控制:招募参与者后,应将他们随机分配到他们的组中。这应确保各组平均相似(减少参与者变量)。

2.重复措施:
重复测量设计是一种实验设计,其中相同的参与者参与自变量的每种条件。这意味着实验的每个条件都包括同一组参与者。

重复测量设计也称为组内或主题内设计。

优点:由于在每种情况下使用相同的参与者,因此参与者变量(即个体差异)减少了。
缺点:可能会有订单效果。顺序效应是指影响参与者行为的条件顺序。第二种情况下的表现可能会更好,因为参与者知道该做什么(即练习效果)。否则在第二种情况下它们的性能可能会变差,因为它们很累(即疲劳效果)。可以使用平衡来控制此限制。
优点:参与各种情况所需的人员更少(即节省时间)。
控制:为了对抗秩序效应,研究人员平衡了参与者的条件秩序。改变参与者在不同实验条件下的执行顺序。

参数测试 假设数据中存在基础统计分布。因此,必须满足几个有效性条件,以便参数测试的结果可靠。例如,仅当每个样本服从正态分布并且样本方差是均质的时,两个独立样本的Student t检验才是可靠的。

非参数测试 不依赖任何分布。因此,即使不满足有效性的参数条件,也可以应用它们。

非参数测试 比参数测试更 健壮。换句话说,它们在更广泛的情况下(较少的有效条件)有效。

使用参数测试而不是非参数等效项的优点在于,前者 将比后者具有更大的统计 能力。换句话说,参数测试更有可能导致拒绝H0。在大多数情况下,与参数测试关联的p值将低于与在相同数据上运行的非参数等效项关联的p值。